2015年09月02日

けんこう通信2015・9月号

けんこう通信2015・9月号 熱中症

重症化を防ぐ! 熱中症対策

熱中症を引き起こす条件

身体的要因
行動
環境要因

前日の睡眠
栄養不良 !
体調不良 !

対処に気をつけてください。

中部柔整師協会 提供


2015年03月06日

からだ通信 睡眠障害 

からだ通信  睡眠 障害   睡眠障害

広く睡眠に関する病気全般を指すことばです。

(1)不眠症   「睡眠不足」「断眠」

(2)睡眠関連呼吸障害   「閉塞性睡眠時無呼吸症候群」

(3)中枢性過眠症   「ナルコレプシー」 「特発性過眠症」 「反復性過眠症」

(4)概日リズム睡眠障害   「非24時間型睡眠・覚醒症候群」

(5)睡眠時随伴症   「寝ぼけ」

(6)睡眠関連運動障害   「むずむず脚症候群」 「周期性四肢運動障害」

健やかな睡眠を保つことは、活力ある日常生活につながります。


中部柔整師会 提供


2015年02月02日

からだ 通信  ヒートショックの原因と対策

からだ 通信  ヒートショックの原因と対策 ヒートショックとは?
ヒートショックとは、急激な温度変化によって身体が受ける影響のこと。

ヒートショックの影響を受けやすい人
・65歳以上である。
・高血圧、糖尿病、動脈硬化の病気をもっている。
・肥満気味である。
睡眠時無呼吸症候群などの呼吸器に問題がある。
・不整脈がある。
・自宅の脱衣所や浴槽に暖房器具がない。
・いわゆる”いちばんぶろ”に入ることが多い。
・熱いふろが好き
・お酒を飲んでから入浴することがある。

ヒートショックを防ぐには
 
半身浴をしたり、水分を摂るなど身体に負担のかからない入浴法を取り入れる。

「トイレでの突然死を防ぐには」
日頃から食生活などに気を配り、便通を良くしておくことも大切。

中部柔整師会 中部柔整新聞 より


2014年09月07日

真健康論 スッキリ目覚めてますか

真健康論 スッキリ目覚めてますか 真健康論 スッキリ目覚めてますか


「今日は徹夜だ!」とか「寝ずの番」など、寝ないことが頑張りの程度を強調する言葉があります。

眠くなったら、すなわち「脳が疲れてしまったら」 眠らない限り気分がスッキリすることはありません。

睡眠は時間より質が大事といえます。

難しくは有りません。

毎朝、スッキリ目が覚めるかどうかということです。

  • 真健康論 について 学ぼう

漢方食養研究会 資料より 真健康論 について 学ぼう

    漢方食養研究会 資料より
  • 真健康論 もくじ 真健康論 もくじ

2014年09月02日

免疫力アップ法

免疫力アップ法 元気で病気知らず 免疫力アップ法


あなたの免疫力は?  カンタンチェック □

  Aの合計   0から3   ○副交感神経が優位になりぎみ
                 ○油断するとアレルギーや下痢になる可能性が・・・。

  Aの合計   4から8   ○自律神経のバランスがとれていて免疫力は良好。
                 ○かぜをひいても自然治癒するタイプ。

  Aの合計   9から16  ○交感神経が優位になりぎみ
                 ○免疫状態が低い可能性が・・・・。

免疫力をアップさせる方法

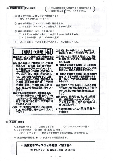
(1) グルタミン (2)質の良い睡眠 (3)森林浴

グルタミン
グルタミン酸のアミド。たんぱく質の成分として広く動植物会に分布する。
リンパ球などのエサとなり、免疫力を高めてくれる栄養素

質の良い睡眠
(1)寝る3時間前に、熱くて辛い物を食べる!
(2)寝る2時間前に、ストレッチや軽い運動をする!
(3)寝る1時間前に、きちっと入浴する。!

上がった体温は、その後急激に下がるタメ、良い睡眠がとれる。

森林浴

○血糖値を下げる。
○血圧を下げる。
○ストレスホルモンの低下
○フィトンチッド

  • 質の良い 睡眠 

森林浴 質の良い睡眠

    森林浴
  • グルタミン

漢方食養研究会 資料より グルタミン

    漢方食養研究会 資料より


このページのトップへ

接骨院さかいざわ

接骨院さかいざわ
TEL0565-89-3435 〒471-0802 愛知県豊田市志賀町杤本718番地1

Copyright ©接骨院さかいざわ. All Rights Reserved.